Integrate tokenization with Amazon Bedrock Guardrails for secure data handling

This post is co-written by Mark Warner, Principal Solutions Architect for Thales, Cyber Security Products. As generative AI applications make their way into production environments, they integrate with a wider range of business systems that process sensitive customer data. This integration introduces new challenges around protecting personally identifiable information (PII) while maintaining the ability to […]
Rapid ML experimentation for enterprises with Amazon SageMaker AI and Comet

This post was written with Sarah Ostermeier from Comet. As enterprise organizations scale their machine learning (ML) initiatives from proof of concept to production, the complexity of managing experiments, tracking model lineage, and managing reproducibility grows exponentially. This is primarily because data scientists and ML engineers constantly explore different combinations of hyperparameters, model architectures, and […]
Move your AI agents from proof of concept to production with Amazon Bedrock AgentCore

Building an AI agent that can handle a real-life use case in production is a complex undertaking. Although creating a proof of concept demonstrates the potential, moving to production requires addressing scalability, security, observability, and operational concerns that don’t surface in development environments. This post explores how Amazon Bedrock AgentCore helps you transition your agentic applications […]
Scale visual production using Stability AI Image Services in Amazon Bedrock

This post was written with Alex Gnibus of Stability AI. Stability AI Image Services are now available in Amazon Bedrock, offering ready-to-use media editing capabilities delivered through the Amazon Bedrock API. These image editing tools expand on the capabilities of Stability AI’s Stable Diffusion 3.5 models (SD3.5) and Stable Image Core and Ultra models, which […]
Prompting for precision with Stability AI Image Services in Amazon Bedrock

Amazon Bedrock now offers Stability AI Image Services: 9 tools that improve how businesses create and modify images. The technology extends Stable Diffusion and Stable Image models to give you precise control over image creation and editing. Clear prompts are critical—they provide art direction to the AI system. Strong prompts control specific elements like tone, […]
Monitor Amazon Bedrock batch inference using Amazon CloudWatch metrics

As organizations scale their use of generative AI, many workloads require cost-efficient, bulk processing rather than real-time responses. Amazon Bedrock batch inference addresses this need by enabling large datasets to be processed in bulk with predictable performance—at 50% lower cost than on-demand inference. This makes it ideal for tasks such as historical data analysis, large-scale […]
Use AWS Deep Learning Containers with Amazon SageMaker AI managed MLflow

Organizations building custom machine learning (ML) models often have specialized requirements that standard platforms can’t accommodate. For example, healthcare companies need specific environments to protect patient data while meeting HIPAA compliance, financial institutions require specific hardware configurations to optimize proprietary trading algorithms, and research teams need flexibility to experiment with cutting-edge techniques using custom frameworks. […]
Supercharge your organization’s productivity with the Amazon Q Business browser extension

Generative AI solutions like Amazon Q Business are transforming the way employees work. Organizations in every industry are embracing these tools to help their workforce extract valuable insights from increasingly fragmented data to accelerate decision-making processes. However, the adoption of generative AI tools hasn’t been without its challenges. Two hurdles have emerged in the implementation […]
Build Agentic Workflows with OpenAI GPT OSS on Amazon SageMaker AI and Amazon Bedrock AgentCore

OpenAI has released two open-weight models, gpt-oss-120b (117 billion parameters) and gpt-oss-20b (21 billion parameters), both built with a Mixture of Experts (MoE) design and a 128K context window. These models are the leading open source models, according to Artificial Analysis benchmarks, and excel at reasoning and agentic workflows. With Amazon SageMaker AI, you can […]
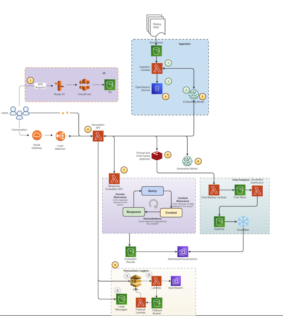
Streamline access to ISO-rating content changes with Verisk rating insights and Amazon Bedrock

This post is co-written with Samit Verma, Eusha Rizvi, Manmeet Singh, Troy Smith, and Corey Finley from Verisk. Verisk Rating Insights as a feature of ISO Electronic Rating Content (ERC) is a powerful tool designed to provide summaries of ISO Rating changes between two releases. Traditionally, extracting specific filing information or identifying differences across multiple […]