Voice AI-powered drive-thru ordering with Amazon Nova Sonic and dynamic menu displays

Artificial Intelligence (AI) is transforming the quick-service restaurant industry, particularly in drive-thru operations where efficiency and customer satisfaction intersect. Traditional systems create significant obstacles in service delivery, from staffing limitations and order accuracy issues to inconsistent customer experiences across locations. These challenges, combined with rising labor costs and demand fluctuations, have pushed the industry to […]
Optimizing document AI and structured outputs by fine-tuning Amazon Nova Models and on-demand inference

Multimodal fine-tuning represents a powerful approach for customizing vision large language models (LLMs) to excel at specific tasks that involve both visual and textual information. Although base multimodal models offer impressive general capabilities, they often fall short when faced with specialized visual tasks, domain-specific content, or output formatting requirements. Fine-tuning addresses these limitations by adapting […]
Transforming enterprise operations: Four high-impact use cases with Amazon Nova

Since the launch of Amazon Nova at AWS re:Invent 2024, we have seen adoption trends across industries, with notable gains in operational efficiency, compliance, and customer satisfaction. With its capabilities in secure, multimodal AI and domain customization, Nova is enhancing workflows and enabling cost efficiencies across core use cases. In this post, we share four […]
Building smarter AI agents: AgentCore long-term memory deep dive

Building AI agents that remember user interactions requires more than just storing raw conversations. While Amazon Bedrock AgentCore short-term memory captures immediate context, the real challenge lies in transforming these interactions into persistent, actionable knowledge that spans across sessions. This is the information that transforms fleeting interactions into meaningful, continuous relationships between users and AI […]
Configure and verify a distributed training cluster with AWS Deep Learning Containers on Amazon EKS

Training state-of-the-art large language models (LLMs) demands massive, distributed compute infrastructure. Meta’s Llama 3, for instance, ran on 16,000 NVIDIA H100 GPUs for over 30.84 million GPU hours. Amazon Elastic Kubernetes Service (Amazon EKS) is a managed service that simplifies the deployment, management, and scaling of Kubernetes clusters that can scale up to the ranges […]
Scala development in Amazon SageMaker Studio with Almond kernel

Scala stands out as a versatile programming language that combines object-oriented and functional programming approaches. By running on the Java Virtual Machine (JVM), it maintains seamless compatibility with Java libraries while offering a concise and scalable development experience. The language has distinguished itself in the realm of distributed computing and big data processing, with the […]
Build a device management agent with Amazon Bedrock AgentCore

The proliferation of Internet of Things (IoT) devices has transformed how we interact with our environments, from homes to industrial settings. However, as the number of connected devices grows, so does the complexity of managing them. Traditional device management interfaces often require navigating through multiple applications, each with its own UI and learning curve. This […]
How Amazon Bedrock Custom Model Import streamlined LLM deployment for Salesforce

This post is cowritten by Salesforce’s AI Platform team members Srikanta Prasad, Utkarsh Arora, Raghav Tanaji, Nitin Surya, Gokulakrishnan Gopalakrishnan, and Akhilesh Deepak Gotmare. Salesforce’s Artificial Intelligence (AI) platform team runs customized large language models (LLMs)—fine-tuned versions of Llama, Qwen, and Mistral—for agentic AI applications like Agentforce. Deploying these models creates operational overheads: teams spend […]
Transforming the physical world with AI: the next frontier in intelligent automation

The convergence of artificial intelligence with physical systems marks a pivotal moment in technological evolution. Physical AI, where algorithms transcend digital boundaries to perceive, understand, and manipulate the tangible world, will fundamentally transform how enterprises operate across industries. These intelligent systems bridge the gap between digital intelligence and physical reality, unlocking unprecedented opportunities for efficiency […]
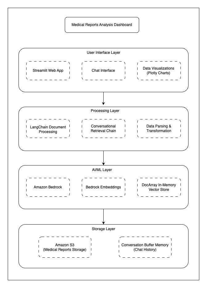
Medical reports analysis dashboard using Amazon Bedrock, LangChain, and Streamlit

In healthcare, the ability to quickly analyze and interpret medical reports is crucial for both healthcare providers and patients. While medical reports contain valuable information, they often remain underutilized due to their complex nature and the time-intensive process of analysis. This complexity manifests in several ways: the interpretation of multiple parameters and their relationships (such […]